Revista Electrónica de Investigación Educativa
Vol. 27, 2025/e16

Escala de estrategias pedagógicas para la autonomía en el aprendizaje

Brenda Cecilia Padilla Rodríguez
Universidad Autónoma de Nuevo León, México
Alejandro Armellini
University of Portsmouth, Reino Unido
Arturo de la Garza González
Universidad Autónoma de Nuevo León, México
Maria de los Angeles Cuellar Villanueva
Universidad Autónoma de Nuevo León, México
Daniela de la Cruz Moreno
Universidad Autónoma de Nuevo León, México
Jose Armando Peña Moreno
Universidad Autónoma de Nuevo León, México
Recibido: 10 de abril de 2024
Aceptado para publicación: 16 de agosto de 2024

Cómo citar: Padilla, B. C., Armellini, A., de la Garza, A., Cuéllar, M. de los A., de la Cruz, D. y Peña, J. A. (2025). Escala de estrategias pedagógicas para la autonomía en el aprendizaje. Revista Electrónica de Investigación Educativa, 27, e16, 1-16. https://doi.org/10.24320/redie.2025.27.e16.6711

Licencia Creative Commons

Resumen

La autonomía en el aprendizaje hace referencia a la toma de responsabilidad sobre el propio aprendizaje y al uso de estrategias de autorregulación. No es una capacidad innata sino adquirida, que frecuentemente requiere guía docente. El presente trabajo se enfoca en el diseño y validación de la Escala de Estrategias Pedagógicas para la Autonomía en el Aprendizaje. Este instrumento fue aplicado a una muestra de 590 profesores mexicanos predominantemente de bachillerato y universidad. Se usó un análisis factorial exploratorio y uno confirmatorio, y se identificó que los ítems se agrupan en tres factores: perspectiva de estudiantes, explicaciones significativas, y aceptación de la crítica. Estos factores se correlacionan positiva y significativamente entre sí. La versión final de la escala cuenta con 24 ítems y una alta consistencia interna (alfa de Cronbach = 0.977). La escala utilizada ayuda a identificar un estilo de enseñanza en apoyo a la autonomía en el aprendizaje. A mayor puntuación se puede asumir un mayor número de estrategias pedagógicas utilizadas para desarrollar la autonomía de los estudiantes.

Palabras clave: autonomía educativa, práctica pedagógica, técnica didáctica

I. Introducción

La autonomía en el aprendizaje se ha consolidado como un concepto clave en el ámbito educativo. Si bien desde hace décadas ha sido tema de discusión e investigación, los cambios pedagógicos derivados de la pandemia por COVID-19 han incrementado el interés en esta área (Kukulska-Hume et al., 2022). La autonomía hace referencia a un sentido de iniciativa y apropiación de las propias acciones (Ryan y Deci, 2020). Los estudiantes autónomos toman responsabilidad sobre su propio aprendizaje, se plantean metas claras y usan estrategias de autorregulación (Delgado et al., 2021). La autonomía en el aprendizaje se ha relacionado con una mayor motivación (Jehanghir et al., 2024) y un mejor desempeño académico (Ozer y Yukselir, 2023).

La autonomía no es una capacidad innata sino adquirida. Desarrollarla frecuentemente requiere una guía (Kukulska-Hulme et al., 2022). Cuando los estudiantes perciben tener apoyo en este aspecto se sienten más satisfechos, expresan más motivación para aprender, reportan menos estrés y mejora su rendimiento (Ljubin-Golub et al., 2020; Okada, 2023). Al implementar una enseñanza en apoyo a la autonomía hay un mayor involucramiento en las actividades de clase y un fortalecimiento de las habilidades (Cheon et al., 2020; Reeve et al., 2004). Sin embargo, no siempre los docentes pueden o saben cómo implementar una enseñanza en apoyo a la autonomía (Komlosi-Ferdinand, 2019; Lin y Reinders, 2019).

Estrategias pedagógicas en apoyo a la autonomía en el aprendizaje. Diferentes estilos de enseñanza pueden influenciar el desarrollo de la autonomía en el aprendizaje. En la literatura, frecuentemente se identifican dos: controlador y en apoyo a la autonomía (Reeve y Jang, 2006; Reeve et al., 2004). Los docentes controladores tienen una agenda pedagógica preestablecida, que puede o no estar alineada con los intereses, preferencias y necesidades de los estudiantes. Tienden a indicar lo que se debe y no se debe hacer, usar incentivos extrínsecos, imponer metas, enfatizar las evaluaciones externas y comunicarse de maneras que presionan a los estudiantes a cumplir con lo solicitado.

Por otro lado, los maestros que apoyan la autonomía consideran la perspectiva de los estudiantes, facilitando una comunicación abierta y ofreciendo la libertad de tomar decisiones relacionadas al propio aprendizaje (Reeve y Cheon, 2021; Ryan y Deci 2020). Ayudan a los estudiantes a sentir congruencia entre su comportamiento en el aula y sus recursos motivacionales internos, como sus necesidades psicológicas, metas personales y valores. Los docentes que usan un estilo de enseñanza en apoyo a la autonomía reportan mayor autoeficacia, satisfacción laboral y bienestar, así como una relación más satisfactoria con sus estudiantes (Cheon et al., 2020).

Las prácticas pedagógicas en apoyo a la autonomía son las conductas docentes que buscan involucrar a los estudiantes en su propio aprendizaje, ayudarles a desarrollar estrategias de autorregulación y hacerles responsables del mismo (Kukulska-Hulme et al., 2022). Un ejemplo es permitir a los estudiantes realizar las tareas de acuerdo con sus preferencias, ya que esto les empodera para que identifiquen lo que les funciona mejor y actúen en concordancia (Reeve y Jang, 2006). Como esta, se han identificado otras conductas alineadas con una enseñanza en apoyo a la autonomía y se han categorizado de diferentes maneras. La Tabla 1 muestra algunas de estas, junto con sus descripciones (Cheon et al., 2020; Reeve y Cheon, 2021; Ryan y Deci, 2020).

Tabla 1. Estrategias pedagógicas en apoyo a la autonomía en el aprendizaje
Estrategia Descripción
Proveer explicaciones significativas. Ayudar a entender por qué la actividad es útil a nivel personal.
Aceptar los sentimientos negativos de los estudiantes y la crítica. Reconocer que las actividades o tareas solicitadas a los estudiantes pueden ser diferentes a sus posturas personales y que los sentimientos resultantes son legítimos.
Usar lenguaje propositivo, no controlador. Comunicarse minimizando la presión (con ausencia de palabras como “tienes que”, “debes”), dando una sensación de flexibilidad.
Ofrecer opciones. Dar información sobre alternativas, fomentando la toma de decisiones.
Desarrollar recursos motivacionales internos. Fomentar el interés, disfrute, satisfacción y curiosidad durante las actividades de aprendizaje.

Si bien los docentes no pueden proporcionar directamente un sentido de autonomía como tal, sí pueden crear un contexto que ayude a los estudiantes obtenerlo (Reeve y Jang, 2006). Incluso docentes veteranos, con vasta experiencia, pueden modificar sus prácticas pedagógicas para apoyar la autonomía. Mientras más estrategias pedagógicas en apoyo a la autonomía en el aprendizaje usan los docentes, más se involucran los estudiantes en su propio aprendizaje (Reeve et al., 2004).

De manera frecuente la evaluación de la enseñanza en apoyo a la autonomía se ha realizado a partir de los reportes de los estudiantes. Por ejemplo, la Escala de Apoyo a la Autonomía del Estudiante fue validada con una muestra de universitarios (Huéscar y Moreno-Murcia, 2017) y luego se adaptó para el ámbito de la Educación Física (Moreno-Murcia et al., 2020). Si bien esta perspectiva es valiosa, también es importante evaluar la percepción de los docentes sobre sus propias prácticas, como recomienda Ljubin-Golub et al. (2020).

El presente trabajo tiene como objetivo diseñar y validar la Escala de Estrategias Pedagógicas para la Autonomía en el Aprendizaje (EEPAA), instrumento que fue validado con una muestra de profesores mexicanos (ver Anexo). Se basa en autorreporte y proporciona a los docentes un punto de reflexión inicial sobre su desempeño profesional.

II. Método

El desarrollo de la escala partió de cinco estrategias de enseñanza para el desarrollo de la autonomía (ver Tabla 1). Se consideró que podrían ser factores del instrumento y, por tanto, se generaron al menos cinco ítems para ejemplificar cada una de ellas (Campo-Arias et al., 2012). En total se propusieron 26 ítems, derivados de la literatura y redactados en positivo (García-Fernández et al., 2022; Vigil-Colet et al., 2020). La Tabla 2 presenta una muestra de ellos, organizándolos en función de las estrategias a las que corresponden.

Tabla 2. Fuentes de la propuesta inicial de ítems
Estrategia Ejemplo de ítem
Proveer explicaciones significativas. Explico la relevancia de cada actividad de aprendizaje.
Aceptar los sentimientos negativos de los estudiantes y la crítica. Reconozco los errores que cometo al enseñar.
Usar lenguaje propositivo, no controlador. Al guiar a mis estudiantes, les indico lo que deben hacer (ejemplo: “debes hacer X”). *
Ofrecer opciones. Doy oportunidad a mis estudiantes de elegir las actividades para abordar un tema.
Desarrollar recursos motivacionales internos. Invito a mis estudiantes a tomar las riendas de su propio aprendizaje.
Nota: * Ítem negativo.

Cinco docentes universitarios con experiencia en investigación y en trabajo con estudiantes revisaron y validaron la propuesta inicial de ítems. Recomendaron incluir ítems adicionales sobre el desarrollo de estrategias cognitivas y metacognitivas, pensamiento crítico, y aspectos sociales y contextuales. Si bien no estaban originalmente contempladas, estas áreas se consideraron relevantes dada la evidencia de su relación positiva con la autonomía en el aprendizaje (Tassinari, 2012; Yüce, 2023) y se agregaron al instrumento.

Así, la primera versión de la EEPAA contó con 36 ítems tipo Likert. De estos, cinco se redactaron de forma negativa. Si bien existen diferentes recomendaciones sobre el número de puntos que debería tener una escala, se decidió usar cinco opciones de respuesta etiquetadas (totalmente en desacuerdo, en desacuerdo, neutral, de acuerdo y totalmente de acuerdo) en atención a reportes sobre su facilidad de uso, popularidad y su adecuación para población general (Kusmaryono et al, 2022; Preston y Colman, 2000).

2.1 Participantes

Una muestra de conveniencia de 590 docentes mexicanos en la validación de la Escala de Estrategias Pedagógicas para la Autonomía en el Aprendizaje. Fueron contactados a través de grupos especializados. El tamaño de la muestra se consideró adecuado para los fines del presente trabajo (Campo-Arias et al., 2012).

Los participantes se desempeñaban predominantemente en nivel bachillerato y universidad. La mayoría trabajaba en instituciones públicas y contaban con más de 10 años de experiencia docente. El 82% tenía estudios de posgrado (especialidad, maestría o doctorado).

2.2 Recolección y análisis de datos

Se usó la herramienta de Formularios de Google para la aplicación en línea del instrumento. Al inicio se agregaron las instrucciones de respuesta, así como un consentimiento informado con el objetivo de la escala, una nota sobre la voluntariedad de la participación y el tratamiento confidencial de los datos. El orden de los ítems fue aleatorizado para evitar sesgos derivados de la secuencia de ítems. Los análisis de datos se realizaron con el programa estadístico JASP y algunas rutinas en R. A partir de la muestra inicial de 590 participantes, se generaron dos bases de datos iguales de 295 personas seleccionadas aleatoriamente.

Con la primera base y todos los ítems se obtuvieron estadísticos descriptivos. Se efectuó un análisis de confiabilidad con un alfa de Cronbach (α) y un Omega de McDonald (ω). Se excluyeron los ítems con valores bajos de correlación ítem-resto. Con esta primera base, también se llevó a cabo un análisis factorial exploratorio (AFE). Para estimar los factores se empleó el método paralelo sin restricción en su número, el método de estimación de máxima verosimilitud y una rotación oblicua Oblimin, ya que se esperaba que existieran correlaciones entre los factores. Como criterios de exclusión de ítems se planteó un límite para carga factorial inferior de 0.4 y de unicidad por arriba de 0.5. En el caso de incongruencias entre estos dos criterios, se tomó el de mayor carga factorial (Lloret-Segura et al., 2014).

Con la primera base y todos los ítems se obtuvieron estadísticos descriptivos. Se efectuó un análisis de confiabilidad con un alfa de Cronbach (α) y un Omega de McDonald (ω). Se excluyeron los ítems con valores bajos de correlación ítem-resto. Con esta primera base, también se llevó a cabo un análisis factorial exploratorio (AFE). Para estimar los factores se empleó el método paralelo sin restricción en su número, el método de estimación de máxima verosimilitud y una rotación oblicua Oblimin, ya que se esperaba que existieran correlaciones entre los factores. Como criterios de exclusión de ítems se planteó un límite para carga factorial inferior de 0.4 y de unicidad por arriba de 0.5. En el caso de incongruencias entre estos dos criterios, se tomó el de mayor carga factorial (Lloret-Segura et al., 2014).

A partir de lo anterior se definieron los ítems que conforman la versión final de la EEPAA. Se estableció una guía para la interpretación del instrumento.

III. Resultados

3.1 Análisis de confiabilidad

El análisis de confiabilidad con la primera base de datos y todos los ítems exhibió buenos valores en el alfa de Cronbach (0.955) y Omega de McDonald (0.968) (ver Tabla 3). En los resultados por ítem, los ítems 14 y 18 mostraron valores muy bajos de correlación ítem-resto, por lo que fueron excluidos de los análisis posteriores.

Tabla 3. Estadísticos descriptivos y confiabilidad por ítem
Ítem Media SD Si se elimina el ítem Correlación ítem-resto
Alfa (α) Omega (ω)
1. Clarifico la conexión entre lo que se estudia en el curso y su uso en la vida real. 4.297 1.227 0.952 0.966 0.848
2. Explico a mis estudiantes por qué monitorear su propio progreso es importante. 4.128 1.234 0.952 0.966 0.820
3. Me aseguro de que mis estudiantes reconozcan la utilidad de las actividades de aprendizaje. 4.257 1.255 0.952 0.966 0.846
4. Establezco objetivos claros para cada tarea de aprendizaje. 4.243 1.241 0.952 0.966 0.839
5. Explico la relevancia de cada actividad de aprendizaje. 4.257 1.225 0.952 0.966 0.845
6. Explico la aplicación práctica de los temas de clase en la vida cotidiana. 4.270 1.244 0.952 0.965 0.854
7. Invito a mis estudiantes a expresar su desacuerdo con los temas de clase. 4.155 1.189 0.952 0.966 0.833
8. Reconozco los errores que cometo al enseñar. 4.314 1.187 0.952 0.966 0.835
9. Permito que mis estudiantes expresen lo que les disgusta de mi curso. 4.247 1.189 0.952 0.966 0.825
10. Acepto comentarios negativos de parte de mis estudiantes hacia las actividades de aprendizaje (ejemplo: “son aburridas”). 4.189 1.195 0.952 0.966 0.793
11. Tomo en cuenta los comentarios negativos de mis estudiantes para mejorar mi curso. 4.301 1.168 0.952 0.966 0.848
12. Al guiar a mis estudiantes, les indico lo que deben hacer (ejemplo: “debes hacer X”).* 2.402 1.266 0.961 0.971 -0.531
13. Al retroalimentar a mis estudiantes, describo lo que han hecho (ejemplo: “contestaste con claridad”). 4.041 1.184 0.953 0.966 0.735
14. Me impaciento cuando mis estudiantes tardan en contestar correctamente. * 3.780 1.142 0.957 0.970 0.003
15. Al guiar a mis estudiantes, indico los posibles cursos de acción que pueden tomar (ejemplo: “podrías hacer X”). 3.959 1.19 0.953 0.967 0.655
16. Al retroalimentar a mis estudiantes, indico si han hecho lo que yo esperaba (ejemplo: “contestaste justo como debías”). * 2.551 1.334 0.961 0.971 -0.398
17. Permito a mis estudiantes decidir qué quieren aprender sobre el tema de clase. 3.071 1.146 0.955 0.968 0.419
18. En los trabajos en equipo, yo asigno los grupos de estudiantes.* 3.419 1.281 0.959 0.970 -0.090
19. Doy oportunidad a mis estudiantes de elegir las actividades para abordar un tema. 3.348 1.172 0.954 0.968 0.555
20. En los trabajos en equipo, permito que mis estudiantes decidan con quién quieren trabajar. 3.780 1.217 0.954 0.968 0.531
21. Permito que mis estudiantes trabajen a su propio ritmo. 3.507 1.179 0.954 0.967 0.613
22. Ayudo a mis estudiantes a identificar sus fortalezas y debilidades. 4.027 1.089 0.952 0.966 0.803
23. Despierto la curiosidad de mis estudiantes al promover actividades 4.199 1.076 0.952 0.966 0.850
24. Estoy al tanto de las necesidades de mis estudiantes. 4.071 1.092 0.952 0.966 0.798
25. Invito a mis estudiantes a tomar las riendas de su propio aprendizaje. 4.128 1.037 0.952 0.966 0.807
26. Considero las preferencias de mis estudiantes al impartir mi curso. 3.794 1.124 0.953 0.967 0.678
27. Invito a mis estudiantes a verificar la veracidad de la información. 4.264 1.149 0.952 0.966 0.838
28. Doy a mis estudiantes los materiales del curso para que los usen como notas. * 1.997 1.18 0.962 0.971 -0.645
29. Motivo a mis estudiantes a buscar por sí mismos las respuestas a sus preguntas. 4.264 1.06 0.952 0.966 0.832
30. Pido a mis estudiantes que tomen sus propias notas del curso. 4.152 1.176 0.952 0.966 0.763
31. Invito a mis estudiantes a hacerse preguntas como para qué y por qué sobre los temas de clase. 4.257 1.133 0.952 0.966 0.827
32. Invito a mis estudiantes a reflexionar sobre sus propias estrategias de aprendizaje. 4.010 1.175 0.952 0.966 0.802
33. En los trabajos en equipo, solicito que cada estudiante sea responsable de al menos una parte de la tarea. 3.912 1.291 0.953 0.967 0.622
34. Solicito a mis estudiantes que autoevalúen su propio progreso. 3.818 1.188 0.953 0.966 0.726
35. Adapto mis estrategias de enseñanza al contexto. 4.169 1.082 0.952 0.966 0.819
36. Frecuentemente hago preguntas a mis estudiantes para que reflexionen sobre lo que estamos aprendiendo. 4.253 1.132 0.952 0.966 0.820
Nota: *ítem negativo

3.2 Análisis factorial exploratorio (AFE)

Los resultados de los análisis KMO (.96) y Bartlett (X2 = 11956, p < .001) mostraron ser adecuados para llevar a cabo el AFE (ver Tabla 4).

Tabla 4. Tabla de cargas factoriales y unicidad
Ítem Factor 1 Factor 2 Factor 3 Factor 4 Factor 5 Unicidad
Ítem 34 0.892 0.305
Ítem 32 0.883 0.229
Ítem 36 0.812 0.223
Ítem 31 0.791 0.225
Ítem 35 0.745 0.223
Ítem 27 0.678 0.219
Ítem 33 0.673 0.497
Ítem 29 0.653 0.253
Ítem 23 0.634 0.192
Ítem 30 0.631 0.340
Ítem 22 0.582 0.272
Ítem 25 0.558 0.278
Ítem 24 0.524 0.265
Ítem 28 -0.464 0.494
Ítem 5 0.969 0.097
Ítem 3 0.966 0.085
Ítem 6 0.898 0.089
Ítem 1 0.882 0.103
Ítem 4 0.850 0.132
Ítem 2 0.804 0.214
Ítem 10 0.959 0.117
Ítem 9 0.84 0.147
Ítem 11 0.824 0.107
Ítem 7 0.799 0.162
Ítem 8 0.725 0.167
Ítem 12 0.755 0.338
Ítem 16 0.695 0.486
Ítem 13 -0.461 0.300
Ítem 15 -0.459 0.395
Ítem 17 0.812 0.372
Ítem 19 0.699 0.364
Ítem 21 0.507 0.481
Ítem 20 0.669
Ítem 26 0.427
Nota: No se muestran valores de cargas factoriales por debajo de 0.4. Los ítems eliminados se marcan con negritas.

El AFE arrojó un valor de 69.2% de varianza explicada con el total de ítems (ver Tabla 5).

Tabla 5. Proporción de varianza explicada
Proporción varianza explicada Varianza acumulativa
Factor 1 0.241 0.241
Factor 2 0.168 0.409
Factor 3 0.142 0.551
Factor 4 0.073 0.625
Factor 5 0.068 0.692

Aplicando los criterios de carga factorial y unicidad se eliminaron cuatro ítems (20, 21, 26 y 28). Dos ítems cargaron de forma negativa en el factor 4, por lo que también se eliminaron (ítems 13 y 15). Dado que dos de los factores (4 y 5) quedaron con solo dos ítems, se decidió eliminarlos, así como sus respectivos ítems (12, 16, 17 y 19). Todos los ítems restantes están redactados en positivo.

3.3 Análisis factorial confirmatorio (AFC)

Los tres factores seleccionados fueron nombrados en función del contenido de sus ítems. En los estadísticos descriptivos se encontró que las confiabilidades resultaron arriba de .96 en todos los casos (ver Tabla 6).

Tabla 6. Estadísticos descriptivos de los factores
# de ítems Media DS (α) (ω)
Factor 1: Perspectiva de estudiantes 13 4.141 0.921 0.967 0.967
Factor 2: Explicaciones significativas 6 4.289 1.087 0.973 0.973
Factor 3: Aceptación de la crítica 5 4.233 1.040 0.962 0.962
General 24 4.221 1.019 0.977 0.977

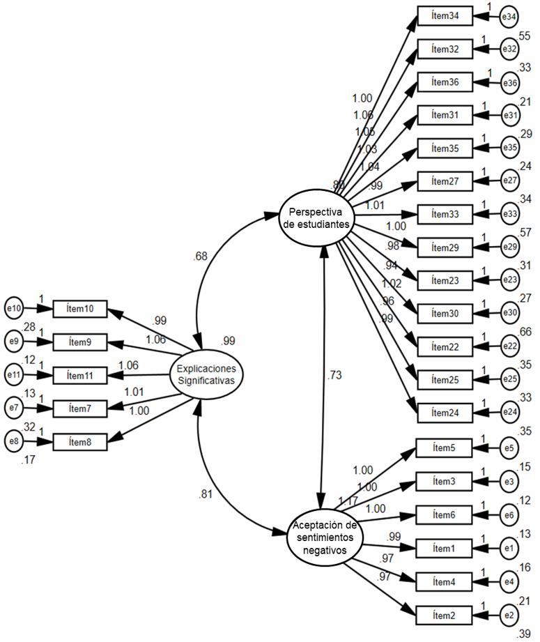
Se obtuvo un diagrama de senderos del AFC (ver Figura 1). Las correlaciones entre factores fueron positivas, estadísticamente significativas y superiores a 0.72 (ver Tabla 7).

Figura 1. Sendero del análisis factorial confirmatorio
Figura 1. Sendero del análisis factorial confirmatorio
Tabla 7. Correlaciones entre factores
PE ES ASN General
Perspectiva de estudiantes (PE) - 0.729** 0.728** 0.895**
Explicaciones significativas (ES) 0.729** - 0.731** 0.912**
Aceptación de sentimientos negativos (ASN) 0.728** 0.731** - 0.908**
General 0.895** 0.912** 0.908** -
Nota: ** p < .001

El AFC arrojó una X2 de 797 (p < .001) con 249 grados de libertad. Otros índices de bondad del ajuste del AFC tuvieron valores adecuados, con excepción del error cuadrático medio de aproximación (RMSEA, por sus siglas en inglés), que está cerca del límite aceptable (ver Tabla 8).

Tabla 8. Índices de bondad de ajuste del análisis factorial confirmatorio
Índica Valor
Chi-square to df ratio Χ2/gl (CMIN) 3.2
Índice de ajuste comparativo (CFI) 0.938
Índice Tucker-Lewis Index (TLI) 0.932
Índice de ajuste Bentler-Bonett normalizado (NFI) 0.913
Error cuadrático medio de aproximación (RMSEA) 0.087

3.4 Análisis de psicometría de redes (APR)

El APR agrupa los ítems de la misma manera que el AFC, mostrando que convergen de forma espontánea a la misma distribución (ver Figura 2). Sin embargo, los índices de bondad de ajuste en el APR mostraron ser más adecuados en comparación del AFC (ver Tabla 9).

Figura 2. Análisis de psicometría de redes
Figura 2. Análisis de psicometría de redes
Tabla 9. Comparación de índices de bondad de ajuste entre AFC y APR
X2/gl CFI TLI NFI RMSEA AIC BIC
AFC 2.77 .95 .94 .92 .077 11236 11513
APR 1.37 .99 .99 .97 .035 10853 11160
Nota: X2/gl = chi cuadrado entre grados de libertad, CFI = índice de ajuste comparativo, TLI = índice Tucker-Lewis, NFI = índice de ajuste Bentler-Bonett normalizado, RMSEA = error cuadrático medio de aproximación, AIC = criterio de información de Akaike, BIC = criterio de información Bayesiano.

Los índices mostrados para el AFC no coinciden con el análisis realizado en el apartado previo, debido a que se utilizó una matriz de correlaciones parciales para el análisis.

IV. Discusión

La EEPAA ayuda a identificar la enseñanza en apoyo a la autonomía en el aprendizaje. Para obtener un resultado, se puede considerar la media general de las respuestas de los ítems, la cual tiene un rango de 1 a 5. A mayor puntuación, se puede asumir un mayor número de estrategias pedagógicas utilizadas para desarrollar la autonomía de los estudiantes. En línea con la literatura (Cheon et al., 2020; Reeve et al., 2004), se puede esperar que, a mayor puntuación en la EEPAA, haya un mayor involucramiento y un mejor desempeño por parte de los estudiantes.

La Tabla 10 proporciona una guía para la interpretación de la EEPAA, establecida en función de rangos asociados a las opciones de respuesta. Se toma en cuenta la media y no la sumatoria porque esto permite que la interpretación sea aplicable a los diferentes factores de la escala y no sólo a la puntuación global. Se considera la potencial deseabilidad social, que es la tendencia de las personas de obtener aprobación respondiendo de una manera culturalmente aceptable y apropiada (Cosentino y Castro, 2008), y el sesgo de aquiescencia, que hace referencia a la tendencia de las personas de mostrarse de acuerdo con afirmaciones positivas independientemente de su contenido (Cronbach, 1942).

Tabla 10. Interpretación de la Escala de Estrategias Pedagógicas para la Autonomía en el Aprendizaje
Media general Interpretación
1.00-1.99 Nulo o muy poco apoyo a la autonomía en el aprendizaje
2.00-2.99 Poco apoyo a la autonomía en el aprendizaje
3.00-4.49 Moderado apoyo a la autonomía en el aprendizaje
4.50-5.00 Fuerte o muy fuerte apoyo a la autonomía en el aprendizaje

En el presente trabajo se examinaron estrategias pedagógicas en apoyo a la autonomía en el aprendizaje para construir una escala tipo Likert que permitiera evaluarlas, la EEPAA. La versión final de este instrumento cuenta con 24 ítems correspondientes a tres factores: 1) perspectiva de estudiantes, 2) explicaciones significativas, y 3) aceptación de sentimientos negativos. Se evalúa con cinco opciones de respuesta, de totalmente en desacuerdo a totalmente de acuerdo. Cuenta con una alta consistencia interna según los datos obtenidos con una muestra de 590 docentes.

El instrumento fue desarrollado originalmente en español y puede usarse en un contexto mexicano. Para personas hispanoparlantes que tienen que recurrir a traducciones y adaptaciones de herramientas diseñadas para poblaciones predominantemente anglosajonas de países desarrollados, la EEPAA representa un apoyo que puede complementar otras escalas creadas para evaluar la enseñanza en apoyo a la autonomía desde la perspectiva de los estudiantes (Huéscar y Moreno-Murcia, 2017; Moreno-Murcia et al., 2020). Atiende la recomendación de considerar la percepción de los docentes sobre sus propias prácticas (Ljubin-Golub et al., 2020). Puede también ser usada por investigadores interesados en el tema o educadores que quieran un punto de partida para analizar sus propias prácticas.

Si bien la EEPAA muestra adecuadas propiedades psicométricas, aún se requiere mayor investigación para revisar si se mantienen los factores planteados en otros contextos. La EEPAA se basa en autorreporte, por lo que está sujeta a los retos propios de este tipo de instrumento, como la deseabilidad social y el sesgo de aquiescencia. Futuros estudios también podrían recolectar información sobre las conductas docentes en apoyo a la autonomía en el aprendizaje usando otras fuentes (por ejemplo, con una rúbrica de observación). En particular los datos cualitativos podrían servir para profundizar en las características de las prácticas pedagógicas y su relación con la autonomía en el aprendizaje.

Contribución de autoría

Brenda Cecilia Padilla Rodríguez: conceptualización (50%), redacción-borrador original (25%).

Alejandro Armellini: conceptualización (50%), redacción-borrador original (25%).

Arturo de la Garza González: metodología (50%), análisis formal.

María de los Ángeles Cuéllar Villanueva: curación de datos (40%), redacción-borrador original (25%).

Daniela de la Cruz Moreno: curación de datos (30%), redacción-borrador original (25%).

José Armando Peña Moreno: metodología (50%), curación de datos (30%).

Declaración de no conflicto de intereses

Los autores declaran no tener conflicto de intereses.

Fuente de financiamiento

La investigación no contó con financiamiento.

Referencias

Campo-Arias, A., Herazo, E. y Oviedo, H. C. (2012). Análisis de factores: fundamentos para la evaluación de instrumentos de medición en salud mental. Revista Colombiana de Psiquiatría, 41(3), 659–671. https://doi.org/10.1016/S0034-7450(14)60036-6

Cheon, S. H., Reeve, J. y Vansteenkiste, M. (2020). When teachers learn how to provide classroom structure in an autonomy-supportive way: Benefits to teachers and their students. Teaching and Teacher Education, 90, 103004. https://doi.org/10.1016/j.tate.2019.103004

Cosentino, A. C. y Castro, A. C. (2008). Adaptación y validación argentina de la Marlowe-Crowne Social Desirability Scale. Interdisciplinaria: Revista de Psicología y Ciencias Afines, 25(2), 197–216. https://psycnet.apa.org/record/2009-01779-003

Cronbach, L. J. (1942). Studies of acquiescence as a factor in the true-false test. Journal of Educational Psychology, 33(6), 401–415. https://doi.org/10.1037/h0054677

Delgado, Y. L., López, O., Calua, M. R. y Moreno, J. P. (2021). Autonomous learning in the educational context: A psychological perspective. ASEAN Journal of Psychiatry, 22(9), 1–19. https://www.aseanjournalofpsychiatry.org/articles/autonomous-learning-in-the-educational-context-a-psychological-perspective.pdf

Epskamp, S. (2019). Psychonetrics. R package, version 0.7.1. http://psychonetrics.org/

García-Fernández, J., Postigo, Á., Cuesta, M., González-Nuevo, C., Menéndez-Aller, Á., y García-Cueto, E. (2022). To be direct or not: Reversing Likert response format items. The Spanish Journal of Psychology, 25, e24. https://doi.org/10.1017/SJP.2022.20

Hu, L. T. y Bentler, P. M. (1999). Cutoff criteria for fit indexes in covariance structure analysis: Conventional criteria versus new alternatives. Structural Equation Modeling: A Multidisciplinary Journal, 6(1), 1–55. https://doi.org/10.1080/10705519909540118

Huéscar, E. y Moreno-Murcia, J. A. (2017). Apoyo a la autonomía entre estudiantes, estrés percibido y miedo a la evaluación negativa: relaciones con la satisfacción con la vida. Psicología Conductual, 25(3), 517–528. https://www.imrpress.com/journal/bp/25/3/pii/20172503517

Jehanghir, M., Ishaq, K. y Akbar, R. A. (2024). Effect of learners’ autonomy on academic motivation and university students’ grit. Education and Information Technologies, 29, 4159–4196 https://doi.org/10.1007/s10639-023-11976-2

Kan, K. J., de Jonge, H., van der Maas, H. L. J., Levine, S. Z. y Epskamp, S. (2020). How to compare psychometric factor and network models. Journal of Intelligence, 8(4), 35. https://doi.org/10.3390/jintelligence8040035

Komlosi-Ferdinand, F. (2019). Emotions, learning-autonomy and gender-specific attitudes in the ESL classroom. Working Papers in Language Pedagogy, 13, 65–81. https://langped-old.elte.hu/WoPaLParticles/W13KomlosiFerdinandF.pdf

Kukulska-Hulme, A., Bossu, C., Charitonos, K., Coughlan, T., Ferguson, R., FitzGerald, E., Gaved, M., Guitert, M., Herodotou, C., Maina, M., Prieto-Blázquez, J., Rienties, B., Sangrà, A., Sargent, J., Scanlon, E., Whitelock, D. (2022). Innovating Pedagogy 2022: Open University Innovation Report 10. Milton Keynes: The Open University. https://prismic-io.s3.amazonaws.com/ou-iet/5c334004-5f87-41f9-8570-e5db7be8b9dc_innovating-pedagogy-2022.pdf

Kusmaryono, I., Wijayanti, D. y Maharani, H. R. (2022). Number of response options, reliability, validity, and potential bias in the use of the Likert scale education and social science research: A literature review. International Journal of Educational Methodology, 8(4), 625–637. https://doi.org/10.12973/ijem.8.4.625

Lin, L. y Reinders, H. (2019). Students’ and teachers’ readiness for autonomy: beliefs and practices in developing autonomy in the Chinese context. Asia Pacific Education Review, 20, 69–89. https://doi.org/10.1007/s12564-018-9564-3

Ljubin-Golub, T., Rijavec, M. y Olčar, D. (2020). Student flow and burnout: The role of teacher autonomy support and student autonomous motivation. Psychological Studies, 65, 145–156. https://doi.org/10.1007/s12646-019-00539-6

Lloret-Segura, S., Ferreres-Traver, A., Hernández-Baeza, A. y Tomás-Marco, I. (2014). El análisis factorial exploratorio de los ítems: una guía práctica, revisada y actualizada. Anales de Psicología, 30(3), 1151-1169. http://dx.doi.org/10.6018/analesps.30.3.199361

Moreno-Murcia, J. A., Huéscar, E., Andrés-Fabra, J. A. y Sánchez-Latorre, F. (2020). Adaptación y validación de los cuestionarios de apoyo a la autonomía y estilo controlador a la educación física: relación con el feedback. Revista Ciencias de la Actividad Física UCM, 21(1), 1-16. http://doi.org/10.29035/rcaf.21.1.3

Okada, R. (2023). Effects of perceived autonomy support on academic achievement and motivation among higher education students: A meta-analysis. Japanese Psychological Research, 65(3), 230-242. https://doi.org/10.1111/jpr.12380

Ozer, O. y Yukselir, C. (2023). ‘Am I aware of my roles as a learner?’ The relationships of learner autonomy, self-direction and goal commitment to academic achievement among Turkish EFL learners. Language Awareness, 32(1), 19-38. https://doi.org/10.1080/09658416.2021.1936539

Preston, C. C. y Colman, A. M. (2000). Optimal number of response categories in rating scales: reliability, validity, discriminating power, and respondent preferences. Acta Psychologica, 104(1), 1-15. https://doi.org/10.1016/S0001-6918(99)00050-5

Reeve, J. y Cheon, S. H. (2021). Autonomy-supportive teaching: Its malleability, benefits, and potential to improve educational practice. Educational Psychologist, 56(1), 54–77. https://doi.org/10.1080/00461520.2020.1862657

Reeve, J., Jang, H., Carrell, D., Jeon, S. y Barch, J. (2004). Enhancing student’s engagement by increasing teachers’ autonomy support. Motivation and Emotion, 28, 147–169. https://doi.org/10.1023/B:MOEM.0000032312.95499.6f

Reeve, J. y Jang, H. (2006). What teachers say and do to support students' autonomy during a learning activity. Journal of Educational Psychology, 98(1), 209-218. https://doi.org/10.1037/0022-0663.98.1.209

Ryan, R. M. y Deci, E. L. (2020). Intrinsic and extrinsic motivation from a self-determination theory perspective: Definitions, theory, practices, and future directions. Contemporary Educational Psychology, 61. https://doi.org/10.1016/j.cedpsych.2020.101860

Tassinari, M. G. (2012). Evaluating learner autonomy: A dynamic model with descriptors. Studies in Self-Access Learning Journal, 3(1), 24-40. https://doi.org/10.37237/030103

Vigil-Colet, A., Navarro-González, D. y Morales-Vives, F. (2020). To reverse or to not reverse Likert-type items: That is the question. Psicothema, 32(1), 108-114. https://doi.org/10.7334/psicothema2019.286

Yüce, E. (2023). Critical thinking, autonomous learning, and academic grit among preservice EFL teachers. Thinking Skills and Creativity, 50, 101382. https://doi.org/10.1016/j.tsc.2023.101382

Anexo

Escala de Estrategias Pedagógicas para la Autonomía en el Aprendizaje

  1. Explico la relevancia de cada actividad de aprendizaje. [ES]
  2. Clarifico la conexión entre lo que se estudia en el curso y su uso en la vida real. [ES]
  3. Explico la aplicación práctica de los temas de clase en la vida cotidiana. [ES]
  4. Establezco objetivos claros para cada tarea de aprendizaje. [ES]
  5. Me aseguro de que mis estudiantes reconozcan la utilidad de las actividades de aprendizaje. [ES]
  6. Explico a mis estudiantes por qué monitorear su propio progreso es importante. [ES]
  7. Acepto comentarios negativos de parte de mis estudiantes hacia las actividades de aprendizaje (ejemplo: “son aburridas”). [AC]
  8. Tomo en cuenta los comentarios negativos de mis estudiantes para mejorar mi curso. [AC]
  9. Permito que mis estudiantes expresen lo que les disgusta de mi curso. [AC]
  10. Reconozco los errores que cometo al enseñar. [AC]
  11. Invito a mis estudiantes a expresar su desacuerdo con los temas de clase. [AC]
  12. Ayudo a mis estudiantes a identificar sus fortalezas y debilidades. [PE]
  13. Despierto la curiosidad de mis estudiantes al promover actividades interesantes de aprendizaje. [PE]
  14. Estoy al tanto de las necesidades de mis estudiantes. [PE]
  15. Invito a mis estudiantes a tomar las riendas de su propio aprendizaje. [PE]
  16. Invito a mis estudiantes a verificar la veracidad de la información. [PE]
  17. Motivo a mis estudiantes a buscar por sí mismos las respuestas a sus preguntas. [PE]
  18. Pido a mis estudiantes que tomen sus propias notas del curso. [PE]
  19. Invito a mis estudiantes a hacerse preguntas como para qué y por qué sobre los temas de clase. [PE]
  20. Invito a mis estudiantes a reflexionar sobre sus propias estrategias de aprendizaje. [PE]
  21. En los trabajos en equipo, solicito que cada estudiante sea responsable de al menos una parte de la tarea. [PE]
  22. Solicito a mis estudiantes que autoevalúen su propio progreso. [PE]
  23. Adapto mis estrategias de enseñanza al contexto. [PE]
  24. Frecuentemente hago preguntas a mis estudiantes para que reflexionen sobre lo que estamos aprendiendo. [PE]

Nota: ** la correlación de Spearman es significativa en el nivel 0.01 (bilateral).